KP18068ESPA
  • KP18068ESPAKP18068ESPA

KP18068ESPA

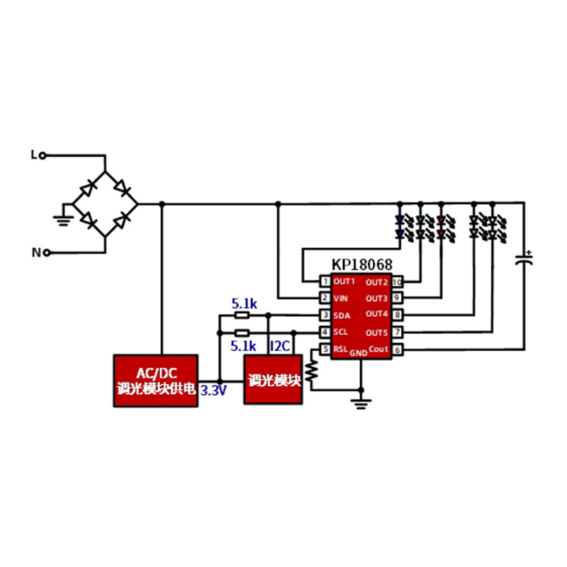
Ang KP18068ESPA ay isang high-precision five channel high voltage LED linear constant current dimming chip, na maaaring independiyenteng itakda sa interface ng I2C (Inter-Integrated-Circuit Bus) upang ayusin ang laki ng limang kasalukuyang channel at mapanatili ang iba't ibang dimming mode.

Magpadala ng Inquiry

Paglalarawan ng Produkto

PF>0.7, Limang Full High Voltage Linear LED Dimming Chip


Ang KP18068ESPA ay isang high-precision five-way full voltage LED linear constant current dimming chip, na maaaring matugunan ang mga kinakailangan ng IEC-61000-3-2:2020 na detalye. Ang interface ng I2C (Inter-Integrated-Circuit Bus) ay maaaring gamitin upang independiyenteng itakda ang laki ng limang agos, at sumusuporta sa iba't ibang dimming mode. Ang CW channel ay analog dimming mode, RGB channel ay sumusuporta sa analog dimming at chopper dimming mode, at bawat channel ay sumusuporta sa 1024 gray level dimming, upang matugunan ang mga kinakailangan sa dimming sa iba't ibang okasyon.


Ang CW circuit ng KP18068ESPA ay maaaring makatiis sa 500V, at maaaring direktang pinapagana ng AC input upang himukin ang mataas na boltahe na lamp bar, ang pinakamataas na kasalukuyang ay 77.5mA; RGB circuit makatiis boltahe 500V, maximum na kasalukuyang 48mA, upang matugunan ang mataas na boltahe RGB linear pare-pareho ang kasalukuyang. Ang KP18068 ay may bentahe ng mataas na pare-pareho ang katumpakan ng kasalukuyang at 0.1% dimming depth.


Ang KP18068ESPA integrated line voltage compensation function, compensation point at compensation slope ay may function ng pagpili ng rating, na madaling matugunan ang mataas at mababang boltahe na pare-pareho ang mga kinakailangan sa kuryente nang walang karagdagang mga aparato. Kasabay nito, mayroon ding integrated overheating protection function, kapag ang temperatura ng chip ay lumampas sa overtemperature na proteksyon point, awtomatikong babawasan ng chip ang output current upang matiyak ang katatagan ng system.


Pangunahing tampok

• Matugunan ang mga kinakailangan sa detalye ng IEC-61000-3-2:2020

• Limang ruta ng dimming

• I2C control intelligent dimming, sumusuporta sa limang sabay-sabay na trabaho

• RGB channel boltahe 500V, maximum na kasalukuyang 48mA

• Ang CW channel ay makatiis ng boltahe na 500V, maximum na kasalukuyang 77.5mA

• Single channel 1024 gray level dimming, dimming depth 0.1%

• ±5% pare-pareho ang kasalukuyang katumpakan ng output sa pagitan ng mga chip

• Napakababang standby na paggamit ng kuryente <20mW

• Integrated input line boltahe kompensasyon

• Sinusuportahan ng RGB channel ang chopper dimming at analog dimming

• Pinagsamang 500V high voltage power supply circuit

• Integrated overheat protection (OTP)

• Uri ng package na ESSOP-10L


Karaniwang aplikasyon

• LED smart bulb light

• Iba pang LED intelligent lighting, atbp



Makipag-ugnayan sa amin

Shenzhen Punong-tanggapan: 10th Floor, Research and Development Center Building, EVOC Industrial Park, 

Guangming Kalye, Guangming Distrito, Shenzhen City, Guangdong Province, China

Opisyal na Website ng Kumpanya: www.cokinsemi.com

 

Email: wyq@cokinic.com

Telepono:+86-18681585060

 




Mga Hot Tags: KP18068ESPA, China, Manufacturer, Supplier, Pabrika, Customized, Mababang Presyo, Kalidad, Advanced, Matibay, Pinakabagong Pagbebenta, May Stock
Kaugnay na Kategorya
Magpadala ng Inquiry
Mangyaring huwag mag-atubiling ibigay ang iyong pagtatanong sa form sa ibaba. Sasagot kami sa iyo sa loob ng 24 na oras.
X
Gumagamit kami ng cookies para mag-alok sa iyo ng mas magandang karanasan sa pagba-browse, pag-aralan ang trapiko sa site at i-personalize ang content. Sa paggamit ng site na ito, sumasang-ayon ka sa aming paggamit ng cookies. Patakaran sa Privacy
Tanggihan Tanggapin